Ir para o conteúdoIr para a navegaçãoIr para o rodapé
logo
Acesso Rápido
Localização e ContatosAcesso à InformaçãoConcursos e SeleçõesComunicaçãoOuvidoria
 Entrar
Universidade Federal do Tocantins
Logo UFTUniversidade Federal do Tocantins
    Todo o conteúdo deste site está publicado sob a licença Creative Commons Atribuição-SemDerivações 3.0
    Acesso à InformaçãoServiço de Informação ao Cidadão (SIC)
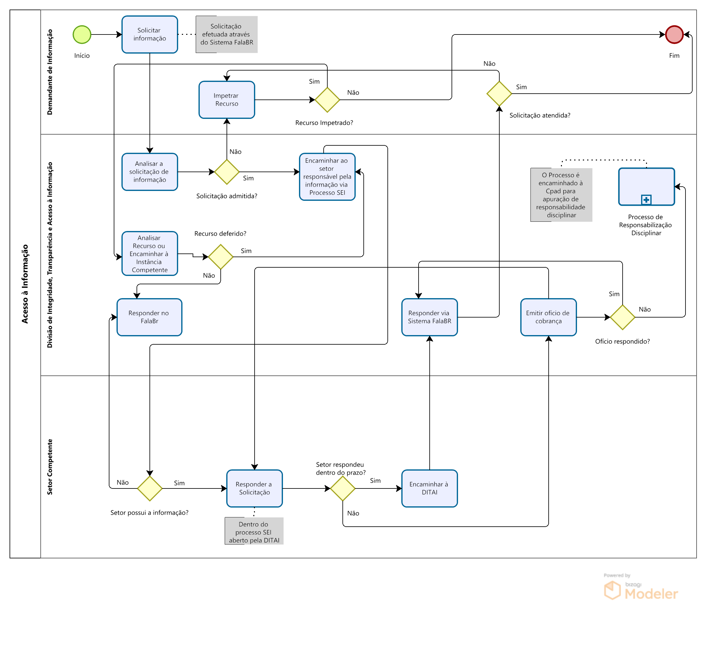
    Fluxo de Acesso à Informação

    Fluxo de Acesso à Informação

    Atenção!

    Esse site utiliza cookies

    Esse site faz uso de cookies

    CÂMPUS
    CURSOS
    GESTÃO
    Redes Sociais

    Universidade Federal do Tocantins

    Todo conteúdo do site está publicado sob a licença Creative Commons - 1.1.49.